伟德国际(bevictor)官方网站-源自英国始于1946
股票名称:Bevictor伟德
股票代码:600237
Menu
EN
网站首页
产品信息
聚丙烯薄膜
金属化薄膜
交流电容器
直流电容器
电力电子电容器
聚酯薄膜
石英晶体谐振器
电容器配件
精密连接器
材料/招标
招标
应用领域
家电
轨道交通
清洁能源
照明电子
电子电路
电子显示
现代印刷
节能应用
汽车电子
船舶推进
创新研发
技术力量
bevictor伟德国际1946官网
伟德国际1946
关于我们
公司简介
新闻资讯
公司荣誉
品牌文化
历史进程
社会责任
投资者关系
股票信息
临时公告
定期公告
投资者保护
加入我们
联系我们
销售热线
采购热线
合作洽谈
廉洁举报
招标
网站首页
>
材料/招标
>
招标
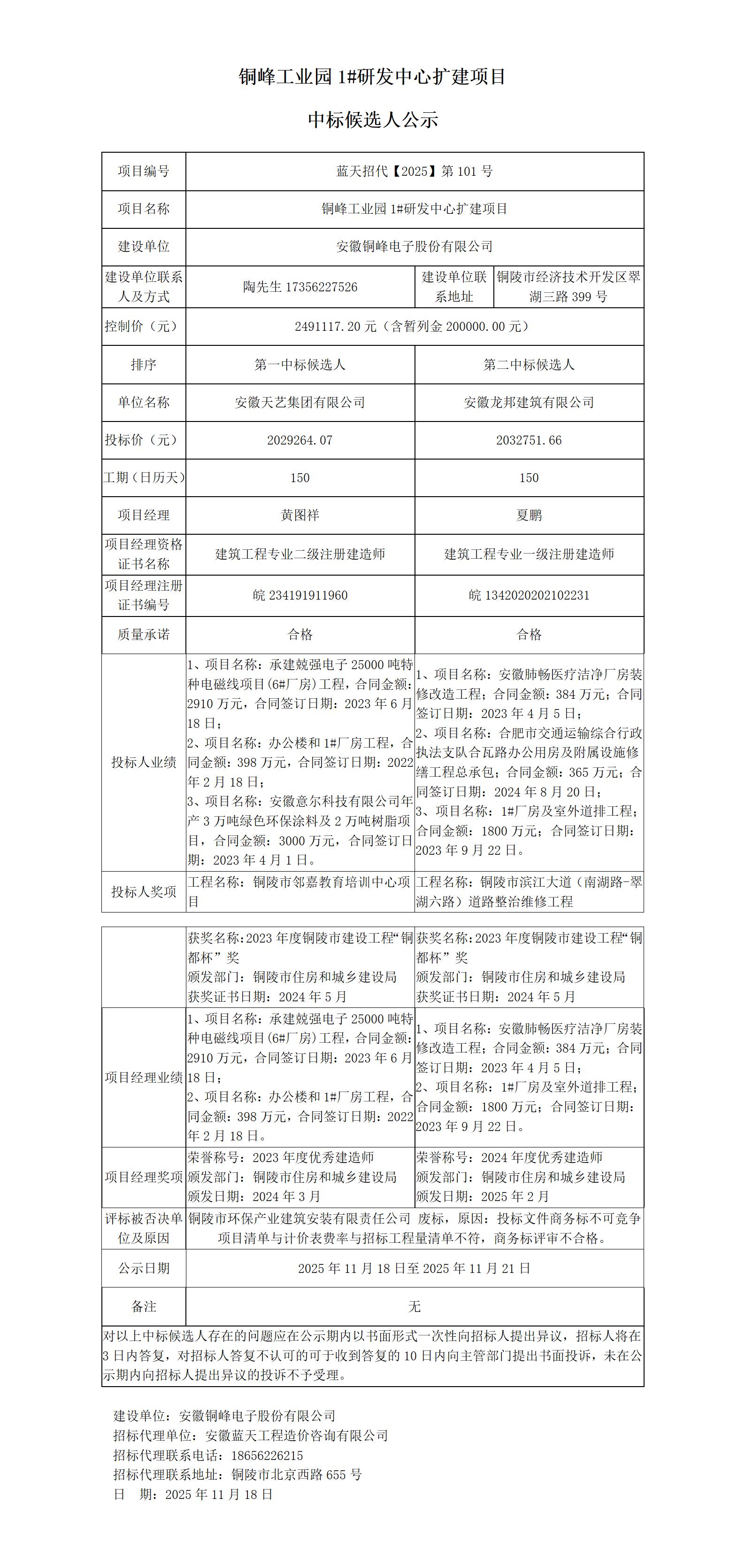
铜峰工业园1#研发中心扩建项目(中标候选人公示11.18)_01
发布时间:2025-11-18
阅读次数:574
上一条:
Bevictor伟德 (电容器分公司mkp厂房彩钢瓦吊顶工程 招标公告)_01
下一条:
Bevictor伟德 (采购公告)_01