伟德国际(bevictor)官方网站-源自英国始于1946
股票名称:Bevictor伟德
股票代码:600237
Menu
EN
网站首页
产品信息
聚丙烯薄膜
金属化薄膜
交流电容器
直流电容器
电力电子电容器
聚酯薄膜
石英晶体谐振器
电容器配件
精密连接器
材料/招标
招标
应用领域
家电
轨道交通
清洁能源
照明电子
电子电路
电子显示
现代印刷
节能应用
汽车电子
船舶推进
创新研发
技术力量
bevictor伟德国际1946官网
伟德国际1946
关于我们
公司简介
新闻资讯
公司荣誉
品牌文化
历史进程
社会责任
投资者关系
股票信息
临时公告
定期公告
投资者保护
加入我们
联系我们
销售热线
采购热线
合作洽谈
廉洁举报
招标
网站首页
>
材料/招标
>
招标
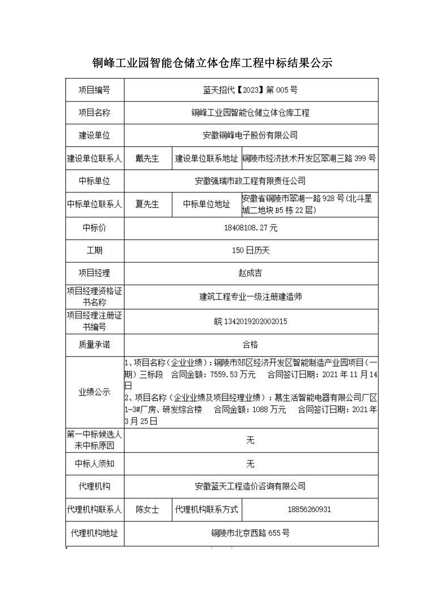
铜峰工业园智能仓储立体仓库工程中标结果公示
发布时间:2023-03-09
阅读次数:6981
上一条:
新能源用聚丙烯材料项目1#厂房防爆墙和楼面恢复等收尾工程招标公告
下一条:
铜峰工业园智能仓储立体仓库工程(中标候选人公示)